字数统计:3433字 预计阅读时间:约6分钟
前言
工程变更单 (ECO-Eginneering change notice) 或工程变更通知 (ECN-Engineering Change Notice) 是在产品生命周期中进行调整或更正过程的文件。它在工程和产品开发中起着至关重要的作用。可以说唯一不变的就是变化——制造过程也不例外。尽管设备、标准和程序需要大量计划才能建立,但它们并不是一成不变的。机器和电气元件随着向更新型号的发展而发展,而标准和程序一直在改进。
组织可以从适应变化中获益匪浅,而不是相反。在大多数情况下,更改需要经过层层审批。这可确保新零件或修改适合用途,并与现有组件和流程兼容。这些适用性评估通过工程变更通知 (ECN) 或工程变更单 (ECO) 执行。
工程变更通知 (ECN) 或工程变更单 (ECO) 记录有关流程或系统更改的详细信息。它们指示正在修改的组件或流程、更改的原因以及问题的完整描述。它列出了会受到影响的组件和流程,以及技术图纸和文档以供参考。工程变更通知 (ECN) 或工程变更单 (ECO) 还清楚地显示了为执行任何进一步行动而获得的批准。
组织可能有不同的工程变更管理流程来满足其特定需求。但是,一般步骤在大多数情况下看起来相似。无论是哪个行业或公司,变更流程通常都需要三种类型的文件——请求、命令和通知。请参阅以下显示这些文档如何相互关联的步骤:
1.确定问题和范围
该过程从识别需要进行更改的问题开始。此阶段的一部分还定义了更改的程度。在此阶段开始对受影响部件的数量和相应的工作量进行高级别的评估。
2. 创建工程变更请求 (ECR)
然后提出 工程变更请求(ECR-Engineering Change Request) 以更详细地了解该提案。此阶段准备信息,以便利益相关者在以后做出是否继续进行的决定。此过程解释了更换组件或过程修订的技术可行性。例如,在更换停产型号时,工程师会比较规格差异,并指定任何受影响的相关部件。这个阶段还决定了经历变革的成本和收益。列出了实施新流程所需的资源,同时也确定了任何相关风险。
3. 审查和批准 ECR
然后工程变更请求 (ECR) 进入审查和批准过程。做出“通过”或“不通过”决定的委员会。与大多数审查和批准流程一样,此阶段可能是迭代的,最终请求会根据需要进行修改。
4. 创建工程变更单 (ECO)
既然 工程变更请求 (ECR) 已经过审查和批准,那么就创建了工程变更单(ECO)。如果 工程变更请求 (ECR)总结了指导批准所需的信息,请将 工程变更单(ECO) 视为实施更改的手册。
工程变更单(ECO) 提供有效执行变更所需的所有信息。通常,这包括更新的技术图纸、任务列表和 物料清单(BOM-Bill of Material)。工程变更单(ECO) 将列出所有受影响的设备组件,以及执行任何变更任务所需的相关程序手册。通过创建一个有条不紊的 工程变更单(ECO) ,可以避免错过的风险。
5. 审查和批准 ECO
完成工程变更单(ECO) 后,再进行另一轮审查和批准。鉴于可能的工作范围比较广,批准可能来自许多具有各自专业领域的不同个人。在利益相关者提供他们的建议后,高级管理层最终可以签署整体批准。
6. 向相关部门传达工程变更通知(ECN)
工程变更单(ECO) 审查和批准后,将向所有相关团体发送通知。工程变更通知 (ECN) 提供了变更批准的详细信息以及不久需要执行的步骤,确保工程变更通知 (ECN) 通知到所有受变更影响的人员。
7. 实施所需的更改
现在工程变更提案已经通过了所有相关的审查和批准,可以开始实施了。每个团队都被赋予了特定的角色和职责来实施所需的更改。此时,工程变更单(ECO) 和工程变更通知 (ECN) 成为指导任务执行的必备文件。
任何确定对物料清单(BOM)进行必要更改并有权访问该系统的人都可以提出工程变更单(ECO) 。然而,审查和批准过程通常由不同的人执行。
首先,您应该确定更改的类型。此信息将使您能够确定流程中将进行的审查和批准级别。
您还可以将评估深度与不同类型的更改相关联。下面是几个常见的例子:
1. 排版变化
这些类型的更改都与拼写更正和印刷错误有关。任何组件都不会发生物理变化,因此不会影响系统的形式、装配或功能。
2. 替代供应商
从其它制造商或供应商采购不应影响现有设备的运行。这些变化通常旨在通过减少提前期或成本来改进采购流程。对于这种类型,重要的是确保只有供应源发生变化,而不是零件本身的规格。
3. 过期的零件
尽可能地更换制造商停产的部件并不打算改变现有部件的特性。但是,由于引入了全新的零件,因此需要进行更彻底的兼容性审查。
4. 设计变更和新机型
这些类型的更改通常被确定为改进当前流程的机会。由于对现有系统的形式、配合和功能进行了修改,这些通常会接受更全面的审查。
虽然我们之前提到了变更提案所经历的步骤,但我们只关注请求如何到达实施阶段。现实情况是,在生成 工程变更通知 (ECN) 后,后台会发生更多活动。
例如,实施任务可以分配给多个小组和个人。考虑到每项任务都需要经过审核才能完成并相应地更新,因此跟踪起来会变得很复杂。
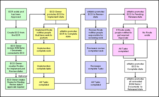
工厂内现有设备的典型工程变更单(ECO)流程可能类似于下图:

工程变更通知 (ECN) /工程变更单(ECO)瓶颈的迹象是什么?
流程“瓶颈”被视为对特定操作的提前期贡献最大的活动。换句话说,瓶颈是流程中导致延迟的约束。变更管理流程可能需要花费大量时间和精力才能完成。
如果被忽视,延迟的工程变更通知 (ECN) /工程变更单(ECO)实施可能会对生产和安全管理造成致命打击。
以下是一些迹象,表明您的工程变更通知 (ECN) /工程变更单(ECO)队列正在对您的其余操作造成限制:
1. 冗余信息流
任何更改的请求和实施仅取决于可用信息。如果您收到多个请求,并且看到很多双倍增加,那么您可能会浪费大量资源。有一种清晰的方式来接收您可以与您的部门保持一致的信息。
2. 工程变更单任务没有具体负责人
一份写得好的文件只有在执行得好的情况下才能对组织有用。工程变更单(ECO)实施的陷阱之一是未明确说明角色和责任。为了变革管理的成功,每个团队都必须知道他们对集体努力的贡献。
3. 由于不必要和/或人工协调导致的延迟解决
变更流程通常会影响多个团队和部门。如果整个组织内没有清晰的沟通渠道,工作组之间进行不必要的协调的可能性就会更高。更有效的做法是通过一个系统进行交流,团队可以通过该系统实时阅读和更新彼此的进度。
4. 纸质文件处理效率低下
正如我们都经历过的那样,数字化大大减少了手动处理。在移动设备上甚至可以使用维护软件的时代,选择使用文字文件跟踪变得更难证明。
工程变更单为改进现有流程和程序提供了真正的机会。缺点是正确实施更改需要一定的成本。这个想法是尽量减少工程变更单(ECO)的负面影响并突出其好处。工程变更单(ECO)管理的四项原则有效地总结了该策略:
1. 避免不必要的改动
新产品一开始很容易看起来很有前途。谁不想要一组有望提高生产效率的新组件?严酷的现实是,不必要地转向新产品实际上弊大于利。新开发带来的成本节约可能不会超过重组投资和兼容性调整的成本。
在评估变更需求时要考虑的一些关键点是投资回报和需求的紧迫性。例如,对于在一年内收回成本的新产品开发,那么财务风险实际上可能低到可以考虑追求。至于紧迫性,请评估变更是否只是对您当前的流程进行了微调,还是对您的关键操作程序产生了重大影响。
2. 减少变化的影响
第二个原则更倾向于接受变化是不可避免的。下一个最好的事情是减少变化的影响。
想象一个相互依赖的组件系统。如果其中一个组件过时并被新部件替换,系统是否仍可运行?由于那一个部件发生了变化,您还需要更换多少个其他组件?这个例子说明了变化的影响可以在整个系统的设计级别解决。
如果您的整个系统的子组件在设计上更加模块化,那么您正在为减少变化的影响做好准备。您希望您的整个系统由在某种程度上独立于相邻子系统的独立组组成。
3. 及早发现工程变更单
工程变更单(ECO)被推迟和延迟的时间越长,它们就越难完成。通过继续运行次优流程,您不太可能扭转对您的设备和运营的负面影响。它有助于及早发现 ECO 并在造成任何进一步损害之前实施必要的更改。
通过结合使用模式的模拟和潜在故障模式的分析,可以应用正确而智能来提前变更需求。
4. 加快工程变更单流程
之前的原则侧重于工程变更单(ECO)的设计和工程方面。最后一个原则有点不同,因为它更侧重于执行流程的重要性。
与大多数流程一样,工程变更单(ECO)容易受到行政延误的影响。毫不奇怪,完成变更单所需的实际时间会比执行相关任务所花费的实际工作时间更长。应识别并尽量减少延迟的来源,尤其是非必要的,例如等待时间、空闲时间和花在多余活动上的时间。
自动化流程软件(RPA)如何帮助工程变更通知 (ECN) /工程变更单(ECO)流程?
在实施工程变更通知 (ECN) /工程变更单(ECO)流程时,很大一部分问题与请求从一个利益相关者流向另一个利益相关者的方式有关。仅举几例 - 利益相关者之间的沟通、进度的可见性、信息的可用性和数据的准确性。通过在适用的情况下自动化流程,可以有效地解决所有这些问题以及更多问题。
例如,任何需要人工输入的过程都存在人为错误的风险。从印刷错误到遗漏的任何事情都可以很容易地归因于手动更新。通过自动化流程的一部分,例如工作流生成,可以对任务进行编程以按照设计完成所有必需的步骤。此外,由于所有信息都在系统上可用,因此可以轻松实现任务进度的透明度。
变更管理流程是组织保持最佳状态的重要工具,通过采用一种实施变革的方法消除任何误判决策的风险。虽然变更管理是一个细致的过程,但技术工具随时可用性,可以减轻过去纯手动方法的负担。